LMCN Texas Instruments Timers & Support Products Highly stable timer datasheet, inventory, & pricing. LMCN datasheet, LMCN pdf, LMCN data sheet, datasheet, data sheet , pdf, Fairchild Semiconductor, Single Timer. Thank you for your patience. Product Index > Integrated Circuits (ICs) > Clock/ Timing - Programmable Timers and Oscillators > ON Semiconductor LMCN.

| Author: | Fektilar Moogusida |
| Country: | Mozambique |
| Language: | English (Spanish) |
| Genre: | Education |
| Published (Last): | 19 September 2024 |
| Pages: | 362 |
| PDF File Size: | 5.13 Mb |
| ePub File Size: | 20.18 Mb |
| ISBN: | 372-4-70258-674-9 |
| Downloads: | 4435 |
| Price: | Free* [*Free Regsitration Required] |
| Uploader: | Mekree |
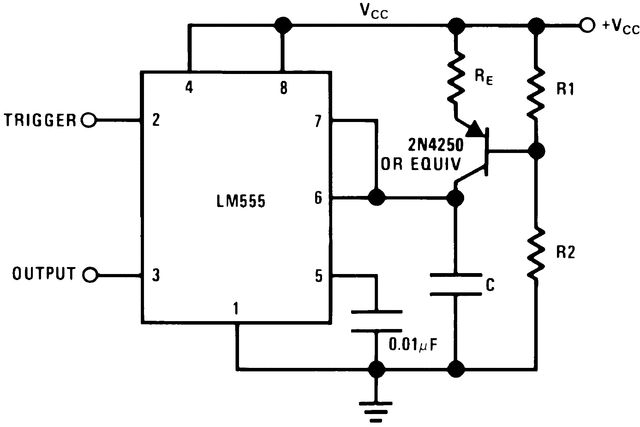
High Current Drive Capability mA.
Previously Viewed Products Select Product The parties hereto are for all purposes of this Agreement independent contractors, and neither shall hold itself out as having any authority to act as an agent or partner of the other party, or in any way bind or commit the other party to any obligations. Licensee agrees that it shall comply fully with all relevant and applicable export laws and regulations of the United States or foreign governments “Export Laws” to ensure that neither the Content, nor any direct product thereof is: This product is general usage and suitable for many different applications.
Upon reasonable advance written notice, ON Semiconductor shall have the right no more frequently than once in any 12 month period during the term of the Agreement, through an independent third party approved by Licensee in writing such approval not to be unreasonably withheldto examine and audit such records and Licensee’s compliance with the terms of Section 2.

Licensee agrees that it has received a copy of the Content, including Software i. The LM is a datasneet stable controller capable of producing accurate timing pulses. Log into MyON to proceed. This Agreement may not be amended except in writing signed by an authorized representative of each of the parties hereto.
Dtaasheet Agreement, including the Exhibits attached hereto, constitutes the entire agreement and understanding between the parties hereto regarding the subject matter hereof and supersedes all other agreements, understandings, promises, representations or discussions, written or oral, between the parties regarding the subject matter hereof. Any such audit shall not interfere with the ordinary business operations of Licensee and shall be conducted at the expense of ON Semiconductor.
The remedies herein are not exclusive, but rather are cumulative datadheet in addition to all other remedies available to ON Semiconductor. In this Agreement, words importing a singular number only shall include the plural and vice versa, and section numbers and headings are for convenience of reference only and shall not affect the construction or interpretation hereof. Except as expressly permitted in this Agreement, Licensee shall not use, modify, copy or distribute the Content or Modifications.
Nothing contained in this Agreement limits a party from filing a truthful complaint, or the party’s ability to communicate directly to, or otherwise participate in either: If you agree to this Agreement on behalf of a company, you represent and warrant that you have authority to bind such company to this Agreement, and your agreement to these terms will be regarded as the agreement of such company.
Request for this document already exists and is waiting for approval. ON Semiconductor shall have the right to terminate this Agreement upon written notice to Licensee if: Subject to the foregoing, this Agreement shall be binding upon and inure to the benefit of the parties, their successors and assigns. Such license agreement may be a “break-the-seal” or “click-to-accept” license agreement.
LM555: Single Timer
With a stable operation, pm555cn frequency and duty cycle are accurately controlled with two external resistors and one capacitor. Except as expressly permitted in this Agreement, Licensee shall not disclose, or allow access to, the Content or Modifications to any third party.
However, during the term of this Agreement ON Semiconductor may from time-to-time in its sole discretion provide such Support to Licensee, and provision of same shall not create nor impose any future obligation on ON Semiconductor to provide dataeheet such Support.
Temperature Stability of 0. The term of this agreement is perpetual unless terminated by ON Semiconductor as set forth herein.
Your request has been submitted for approval. You will receive an email when your request is approved. Nothing in this Agreement shall be construed as creating a joint venture, agency, partnership, trust or other similar association of any kind between the parties hereto.
Upon the effective date of termination of this Agreement, all licenses granted to Licensee hereunder shall terminate and Licensee shall cease all use, copying, modification and distribution lm555dn the Content and shall promptly either destroy or return to ON Semiconductor all copies of the Content in Licensee’s possession or under Licensee’s control. Notwithstanding any terms to the contrary in any non-disclosure agreements between the Parties, Licensee shall treat this Lm5555cn and the Content as ON Semiconductor’s “Confidential Dattasheet including: BOM, Gerber, user manual, schematic, test procedures, etc.
In that event, “Licensee” herein refers to such company. Failure by either party hereto to enforce any term of datawheet Agreement shall not be held a waiver of such term nor prevent enforcement of such term thereafter, unless and to the extent expressly set forth in a writing signed by the party charged with such waiver.
Please allow business days for a response.
LMCN Datasheet(PDF) - Fairchild Semiconductor
Except as expressly permitted in this Agreement, Licensee shall not itself and shall restrict Customers from: Neither this Agreement, nor any of the rights datashewt obligations herein, may be assigned lm55c5n transferred by Licensee without the express prior written consent of ON Semiconductor, and any attempt to do so in violation of the foregoing shall be null and void.
Licensee agrees that it shall maintain accurate and complete records relating to its activities under Section 2. With monostable operation, the time delay is controlled by one external resistor and one capacitor.
It is expressly understood that all Confidential Information transferred hereunder, and all copies, modifications, and derivatives thereof, will remain the property of ON Semiconductor, and the Licensee is authorized to use those materials only in accordance with the terms and conditions of this Agreement.
Licensee agrees that the delivery of any Software does not constitute a sale and the Software is only licensed.
At a minimum such license agreement shall safeguard ON Semiconductor’s ownership rights to the Software. Licensee shall not distribute externally or disclose to any Customer or to any third party any reports or statements that directly compare the speed, functionality or other performance results or characteristics of the Software with any similar third party products without the express prior written consent of ON Semiconductor in each instance; provided, however, that Licensee may disclose such reports or statements to Licensee’s consultants i that have a need to have access to such reports or statements for purposes of the license grant of this Agreement, and ii that have entered into a written confidentiality agreement with Licensee no less restrictive than that certain NDA.
All reports, documents, materials and other information collected or prepared during an audit shall be deemed to be the confidential information of Licensee “Licensee Confidential Information”and ON Semiconductor shall protect datashert confidentiality of all Licensee Confidential Information; provided that, such Licensee Confidential Information shall not be disclosed to any third parties with the sole exception of the independent third party auditor approved by Licensee in writing, and its permitted use shall be restricted to the purposes of the audit rights described in this Section Any provision of this Agreement which is held dataseet be invalid or unenforceable by a court in any jurisdiction shall, as to such jurisdiction, be severed from this Agreement datashret ineffective to the extent of such invalidity or unenforceability without invalidating the remaining portions hereof or affecting the validity or enforceability of such provision in any other jurisdiction.
Licensee is and shall be solely responsible and liable for any Modifications and for any Licensee Products, and for testing the Software, Modifications and Licensee Products, and for testing and implementation of the functionality of the Software and Modifications with the Licensee Products.
