Download the Hitachi HD LCD Controller Datasheet and browse our LCDs that use this controller. Version HDU (LCD-II) (Dot Matrix Liquid. A-1 LCD Module Specification Ver 2. 1. 0 FEATURES. • Display Mode: STN, BLUB. • Display Formate: 16 Character x 2 Line. • Viewing Direction: 6 O’. This document concerns the Matrix LCD Display code EB uses a Samsung KSU controller, which is similar to the Hitachi HD controller.
| Author: | JoJorisar Kagakree |
| Country: | Guyana |
| Language: | English (Spanish) |
| Genre: | Finance |
| Published (Last): | 25 October 2024 |
| Pages: | 397 |
| PDF File Size: | 10.72 Mb |
| ePub File Size: | 10.60 Mb |
| ISBN: | 232-7-80987-895-5 |
| Downloads: | 89519 |
| Price: | Free* [*Free Regsitration Required] |
| Uploader: | Nemuro |
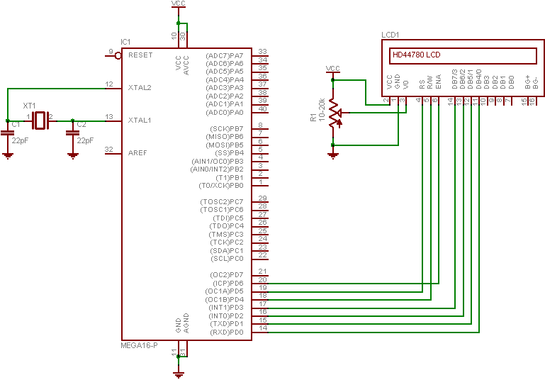
LCD Liquid Crystal Display screen is an electronic display module and find a wide range of applications. A 16×2 LCD display is very basic module and is very commonly used in various devices and circuits. These modules are preferred over seven segments and other multi segment LED s.
Hitachi HD LCD controller - Wikipedia
A 16×2 LCD means it can display 16 characters per line and there are 2 such lines. In this LCD each character is displayed in 5×7 pixel matrix. This high-density System-in-Package SiP integrates controller, power switches, and support components. Skip to main content.
The command register stores the command instructions given to the LCD.

A command is an instruction given to LCD to do a predefined task like initializing it, clearing its screen, setting the cursor position, controlling display etc. The data register stores the data to be displayed on the LCD. Click to learn more about internal structure of a LCD.
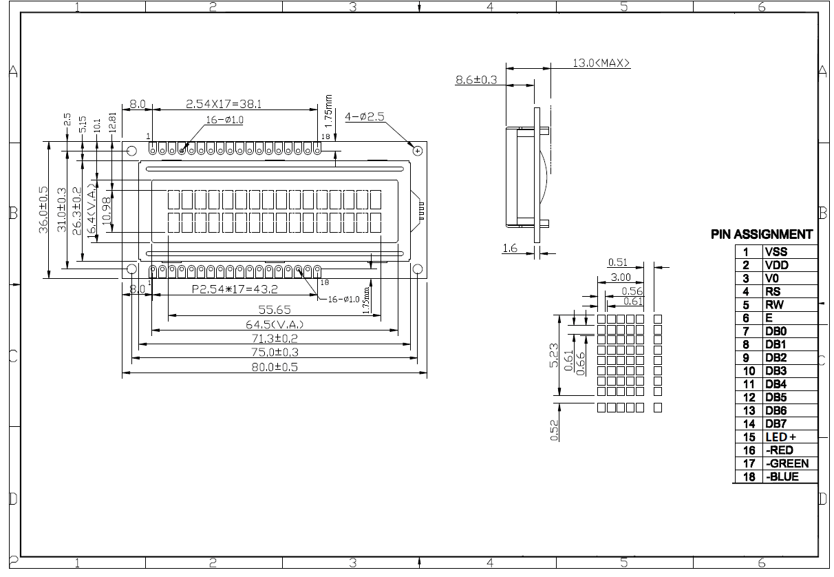
16 x 2 LCD Datasheet | 16×2 Character LCD Module PINOUT
Supply voltage; 5V 4. Contrast adjustment; through a variable resistor.
Selects command register when low; and data register when high. Low to write to the register; High to read from the register.
Download the Hitachi HD44780 LCD Controller Datasheet
Sends data to data pins when a high to low pulse is given. Backlight V CC 5V.

Interface GPS with Arduino. Interface SD Card with Arduino. SPI Module of Arduino.
Virgin Galactic — Commercial Space Flight. What is Web Browser. Choosing Motor For Robots.

Choosing Battery for Robots. Arduino based GPS receiver.
