Integrated Circuit. TTL − Retriggerable Monostable Multivibrator with Clear. Description: The NTE is a retriggerable monostable multivibrator in a Lead. Buy 74LS IC - Dual Retriggerable Monostable Multivibrator IC - IC online at lowest price in India with best quality only on Lead Small Outline Integrated Circuit (SOIC), JEDEC MS, Narrow. DM74LSSJ. M16D. Lead Small Outline Package (SOP), EIAJ TYPE II.
| Author: | Vudokasa Mogar |
| Country: | Hungary |
| Language: | English (Spanish) |
| Genre: | Spiritual |
| Published (Last): | 27 August 2024 |
| Pages: | 338 |
| PDF File Size: | 7.15 Mb |
| ePub File Size: | 10.56 Mb |
| ISBN: | 140-2-70065-797-2 |
| Downloads: | 77755 |
| Price: | Free* [*Free Regsitration Required] |
| Uploader: | Migami |
The Ioff circuitry disables the outputs, preventing damaging current backflow through the device when it is powered down. The time now is Except where mandated by government requirements, testing of all parameters of each product is not necessarily performed.
5x 74123pc Dual Monostable Multivibrator Tungsram 74123 IC
Hierarchical block is unconnected 3. Part and Inventory Search. Tl assumes no liability for applications assistance or customer product design. The Rjnt in nominall 10 kQ for ‘ and ‘LS Measuring air gap of a magnetic core for home-wound inductors and flyback transformer 7.
Retrigger pulses starting before 0. This component has a RoHS exemption for either 1 lead-based flip-chip solder bumps used between the die and package, or 2 lead-based die adhesive 7423 between the die and leadframe.

Applications requiring more precise pulse durations up to 28 seconds and not requiring the clear feature can best be satisfied with the ‘1 All linear dimensions ore in inches millimeters. All products are sold subject to Tl’s terms and conditions of sale supplied at the time of order acknowledgment. To minimize the risks associated with customer products and applications, customers should provide adequate design and operating safeguards. Tl is not responsible or liable for such altered documentation.
Device is in production to support existing customers, but Tl does not recommend using this part in a new design. Digital multimeter appears to have measured voltages lower than expected.

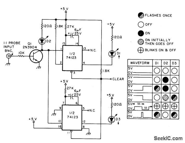
R n of is open. Figure 1 illustrates pulse control by retriggering and early clear.
5pcs Snn Dual Monostable Multivibrator Texas Instruments IC | eBay
i Body dimensions do not include mold flash or protrusion, not to exceed 0, Information published by Tl regarding third-party products or services does not constitute a license from Tl to use such products or services or a warranty or endorsement thereof. Distorted Sine output from Transformer 8. Need wiring diagram of Mita LP printer 0. The ‘1 22 and ‘LSI 22 have internal timing resistors that allow the circuits to be used with only an external capacitor, if so desired.
Full text of ” IC Datasheet: In no event shall Tl’s liability arising out of such information exceed the total purchase price of the Tl part s at issue in this document sold by Tl to Customer on an annual basis.
Tl and Tl suppliers consider certain information to be proprietary, and thus CAS numbers and other limited information may not be available for release. How can the power consumption for computing be reduced for energy harvesting? Need wiring diagram of Metex MD 0.
74LS123 IC - Dual Retriggerable Monostable Multivibrator IC (74123 IC)
Heat sinks, Part 2: What is the function of TR1 in this circuit 3. This drawing is subject to change without notice. I presume it’s like a but in monostable 7413 only only inferred from the name Here’s the datasheet: Similar Threads Help reading motor wiring diagram 5.
How reliable is it? PV charger battery circuit 4.
Full text of “IC Datasheet: 74LS”
Tine output pulse duration is primarily a function of the external capacitor and resistor. Ice is 741233 in the triggered state with 2. All linear dimensions are in inches millimeters. Any silicon switching diode such as 1 N or equivalent.
