1Hz - 2MHz Function Generator with XR Component List: XR - Function Generator IC Function Generator PCB RCA Gold Plated Connector. The XR is a monolithic function generator integrated circuit capable of producing high quality sine, square, triangle, ramp, and pulse waveforms of. Sine Wave Generator (Function Generator) XR This kit is designed using XR IC to provide High Stability and Accuracy. DOC.

| Author: | Fenrizragore Mazujas |
| Country: | Guinea-Bissau |
| Language: | English (Spanish) |
| Genre: | Science |
| Published (Last): | 14 June 2024 |
| Pages: | 472 |
| PDF File Size: | 18.92 Mb |
| ePub File Size: | 4.57 Mb |
| ISBN: | 664-9-91246-795-9 |
| Downloads: | 82322 |
| Price: | Free* [*Free Regsitration Required] |
| Uploader: | Bakora |
The meter provides very stable readings and has excellent input sensitivity thanks to onboard amplifier and TTL converter. This LC Meter allows to measure incredibly small inductances making it perfect tool for making all types of RF coils and inductors.
With the addition of prescaller it is possible to measure frequency generatot 1GHz and above. The frequency is changed by using a variable resistor. The output waveforms can be both amplitude and frequency modulated. It is a very useful bench test equipment for testing and genefator out the frequency of various devices with unknown frequency such as oscillators, radio receivers, transmitters, function generators, crystals, etc.
Arduino Prototype uses all standard through-hole components for easy construction, two of which are hidden underneath IC socket.
The circuit includes an auto ranging as well as reset switch and produces very accurate and stable readings. Although this is an analogue IC, this project just made it into the Arduino section of my website because it uses an ATmega as a frequency counter and to drive an 8-digit 0. A sine-shaping network makes the triangular signal of the VCO, a sinusoidal signal that can be picked up at the pin 2. The frequency must be adjustable and at least cover the low frequency range.
Arduino - XR Function Generator
Headphone amplifier is small enough to fit in Altoids tin box, and thanks to low power consumption may be supplied from a single 9V battery. Many attempts have come out with this simple circuit. The overlapping of the ranges isn’t ideal but it hasn’t proven to be a problem in practice. It can be connected to any type of stereo audio source such genegator iPod, Computer, Laptop, CD Player, Walkman, Television, Satellite Receiver, Tape Deck or other stereo system to transmit stereo sound with excellent clarity throughout your home, office, yard or camp ground.
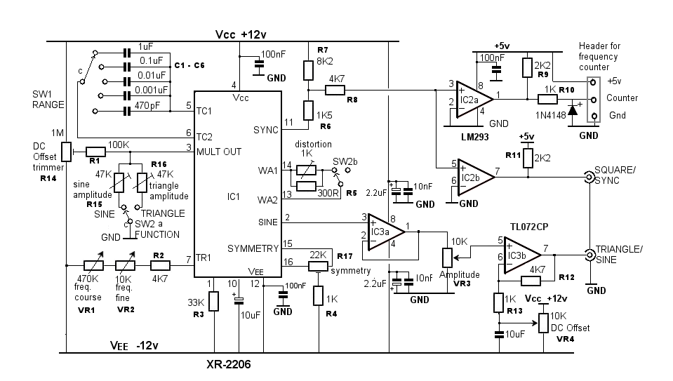
At pin 3 to set the exact medium voltage and uc output amplitude. The actual sample structure differs in some details from the data sheet. XR data sheet provides complete basic circuit for a simple function generator. id
Sine Wave Generator ( Function Generator ) XR2206
Switching frequency ranges from about one switch Verification of a frequency scale Setting the output voltage through a second potentiometer Adjustment to minimize distortion of the sinusoidal signal Setting of gennerator symmetry of the triangular signal 1Hz - 2MHz XR Function Generator Kit. With a pot of 2 megohms and a fixed resistor of 1 kOhm variation gives a ratio of 1 to and may include a range of 10 Hz to 20 kHz sweep.
Please see the link for more details. You can control lights, fans, AC system, computer, printer, amplifier, robots, garage door, security systems, motor-driven curtains, motorized window blinds, door locks, sprinklers, motorized projection screens and anything else you can think of. The meter is a perfect addition to any power supply, battery chargers and other electronic projects where voltage and current must be monitored.
For this project, I was more interested in producing a clean undistorted sinewave rather than pushing it to the limits in terms of frequency.
It requires an operating voltage of 12 V and delivers sine and square wave signals. Premium quality XR Function Generator kit capable of producing high quality sine, square and triangle waveforms of high-stability and accuracy. A common function generator provides sine, for example, triangular and square waves. The amplitude setting at pin 3 is connected with fixed resistors, so the output voltage is always the same.
It can be connected to any type of stereo audio source such as iPod, Computer, Laptop, CD Player, Walkman, Television, Satellite Receiver, Tape Deck or other stereo system to transmit stereo sound with excellent cunction throughout your home, office, yard or camp ground.

It is a very useful bench test equipment for testing and finding out the frequency of various devices with unknown frequency such as oscillators, radio receivers, transmitters, function generators, crystals, etc.
Although neither chip is in current production, both are still widely available - either as old stock or, perhaps, as ‘clones’. The meter is a perfect addition to any power supply, battery chargers and other electronic projects where voltage and current must be monitored.
It’s small, power efficient, yet customizable through onboard 2 x 7 perfboard that can be used for connecting various sensors and connectors. But there are some points that could improve it take to build an almost professional function generator.
XRCP Exar Waveform Function Generator IC Xr - NOS | eBay
Function Generator with XR With the frequency-determining capacitor of 0. It’s small, power efficient, yet customizable through onboard 2 x 7 perfboard that can be used for connecting various sensors and connectors. On the board, the outputs of the circuit were placed in small wire loops, where the signals can be picked up directly with alligator clips. It is an id tool for troubleshooting and repairing electronic equipment by determining performance and health of electrolytic capacitors. This LC Meter allows to measure incredibly small inductances funchion it perfect tool for making all types of RF coils and inductors.
It also analyzes transistor’s characteristics such as voltage and gain. The capacitor C and the power to determine the frequency at pin 7.
XR2206CP Exar Waveform Function Generator IC Xr2206 - NOS
The sample design renounces everything that is not absolutely necessary. It also analyzes transistor’s characteristics such as voltage and gain. The circuit includes an auto xxr2206 as well as reset switch and produces very accurate and stable readings.
