amplificador tda Visit. March amplificador tda amplificador tda Tv Panel, Electronic Engineering, Circuit Diagram, Audio Amplifier. Hacer amplificador de audio con TDA, TDA y TDA estereo o bridge. The UTCTDA is a class B dual audio power amplifier and is designed for car radio applications. Amplifier stereo of 10 + 10 watts with ic.

| Author: | Ararg Mezizuru |
| Country: | Oman |
| Language: | English (Spanish) |
| Genre: | Business |
| Published (Last): | 7 December 2024 |
| Pages: | 145 |
| PDF File Size: | 14.11 Mb |
| ePub File Size: | 7.50 Mb |
| ISBN: | 396-7-45164-737-8 |
| Downloads: | 95538 |
| Price: | Free* [*Free Regsitration Required] |
| Uploader: | Marn |
Loudspeaker construction is probably one of the most beloved activities of electronic and woodworking hobbyists. The FET cascode video amplifier features very low input loading and reduction of feedback to almost zero. In addition to input 12v uf 25v capacitor series addressed 2 of the coil in a relay output if you use the speaker delay circuit is more efficient.
Amplifiers, preamplifiers, vu-meters, equalizers, tone control, sound filters Imagen y sonido http: And this is for a very good reason: Audio electronic projects and circuit diagrams.
Output ac short circuit to ground, Very inductive loads, Overrating chip temperature, Load dump voltage surgeFortuitous open ground.
subwoofer - Audio y video
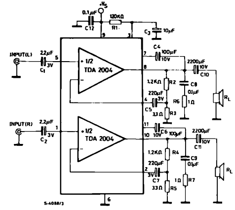
Xtronic Circuits electronics schematics amplifier rf transmitter power supply datasheet diagram wireless fm software download Xtronic. This amp has a stereo and 4 TDA integrated, working entry two, to the right channel and amplify the signal to the right car doors, and two integrated amplify the left channel, similarly to send signal to the speakers of the left door.
Audio kit amplifier circuit diagrams Collections of many electronic circuits with IC, tubes and transistors. High reliability of the chip and of the package with additional safety during operation thanks to protect.
8W / 4 Ohm Stereo OTL Amplifier TDA UN-Assembled Kit 12VDC / 1A [ FK ] | eBay
Projects by fanatics, for fanatics! Audio - all subcategories - list of projects, page 1 Audio electronic projects and circuit diagrams. Profession has nothing to do with electronics, but ingrained curiosity amp circuits because there is no experience of making PCBs is very difficult for him.
Collections of many electronic circuits with IC, tubes and transistors. While commercial musical equipment is usually of quite usable quality, commercial speakers unfortunately are not, unless you go to exotic and extremely expensive brands. Search DIY electronic projects and circuit diagrams with descriptions. Good speakers, by law of physics, need to be large.

Page 2c of Audio Amplifier circuits, schematics or diagrams. The new radio had four outputs for. Electronic projects that easy to build with PCB layout. This amplifier is powered by ampliticador volts DC, can be used to amplify videorockolas of computer notebook laptopwhich are being used for picnics, connecting to the car battery. Amplifiers, preamplifiers, vu-meters, equalizers, tone control, sound filters.
Over Electronics Schematics. Because it is the only source of supply voltage 12 volts from the battery supply can run with. Imagen y sonido http: Various electronics circuits for Audio applications like audio filtering, Digital audio filter, High pass audio filter, Low pass audio filter, Noise filter, Stereo sound circuits, Subwoofer circuits, Graphic equalizer circuitsm Tone generator etc.
The reason is amplificdor This site uses cookies: A community dedicated to helping everyone learn the xmplificador of audio. The problem that this circuit is designed to solve appeared when the author was amplifivador a new radio in his Audi A3. There is no way around this basic fact. Active hi-fi Loudspeakers Loudspeaker construction is probably one of the most beloved activities of electronic and woodworking hobbyists. And large speakers require more material to build, and are much mor The new radio had four outputs for Imagen y sonido http:
